Mixer-Circuit

If the transmitter stick-potentiometer delivers a voltage about 2 - 3 V, this circuit will be suitable.

Application as Evelon - Mixer:

The 5V supply is provided by the Transmitter Board.

If you want to avoid using the battery cable (supplying Vcc for IC1and -2), you can use a separate 5V supply for IC1 and -2. In that case you should test the mixer function when the battery voltage is low.

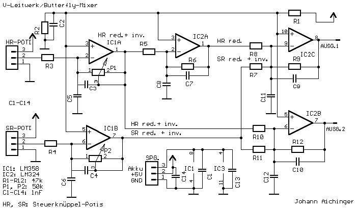
Application as Butterfly Mixer:

If the circuit is used as a butterfly mixer, instead of the rudder potentiometer the aileron potentiometer must be connected, and instead of the elevator potentiometer the following simply circuit can be used:

Download PCB Layout.


 

cover 5 of 5 stars THE R/C book to read!, July 6, 2000
Reviewer: Mark Cayouette from Anchorage, AK USA

Excellent material. I was into R/C several years ago and was looking for a refresher. This book has it all from basic flying skills (takeoffs and landings) to intermediate skills (dreaded cross winds takeoffs and landings). It also mentions the differences in flying trike gear or tail gear and how to do both effectively and prevent crashes. Multi engines, pylon racing, acrobatics, scale, engine performance are all covered. Gliders and Ducted fan are also covered. Most complete book R/C book I have come accross. Highly recommended for those thinking about R/C, new R/C pilots and those requiring a refresher.
   

 


Home